
公司新闻
金年会app手机版在线登录获得特殊食品验证评价技术机构获CFDA备案
添加时间:2017-12-9 | 文章录入:本站 | 文章来源:原创
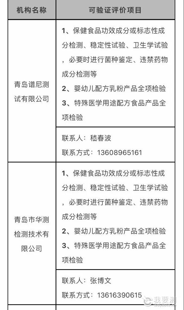
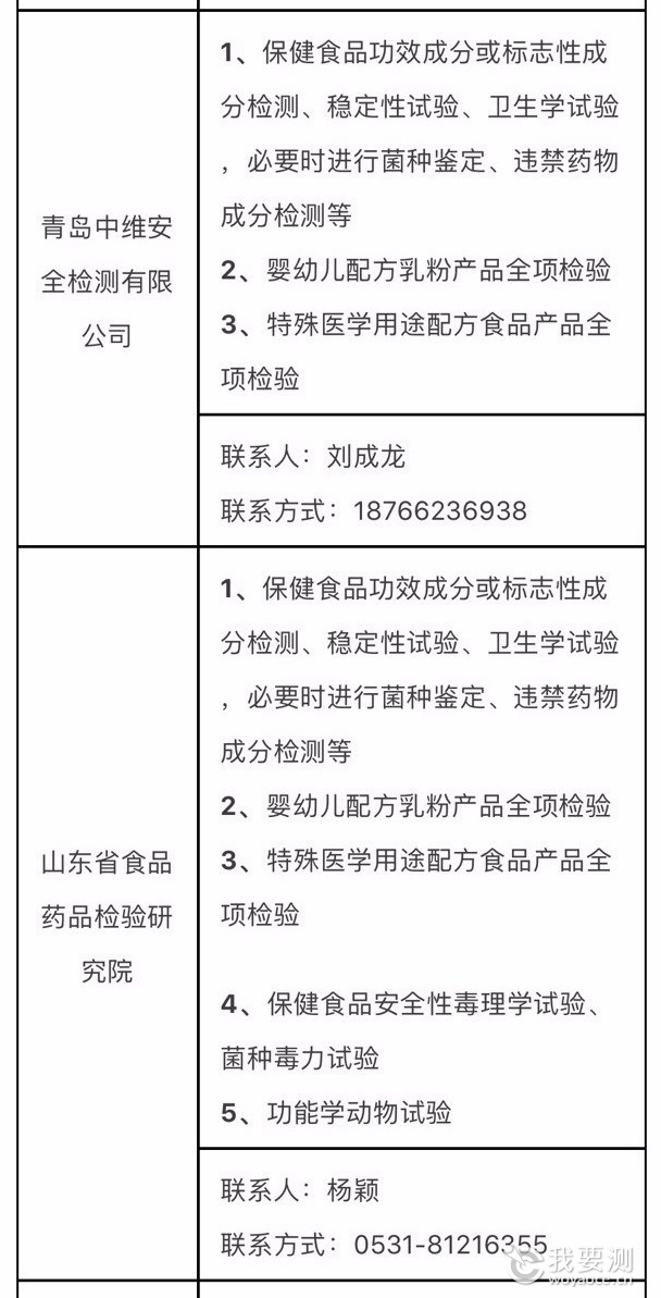
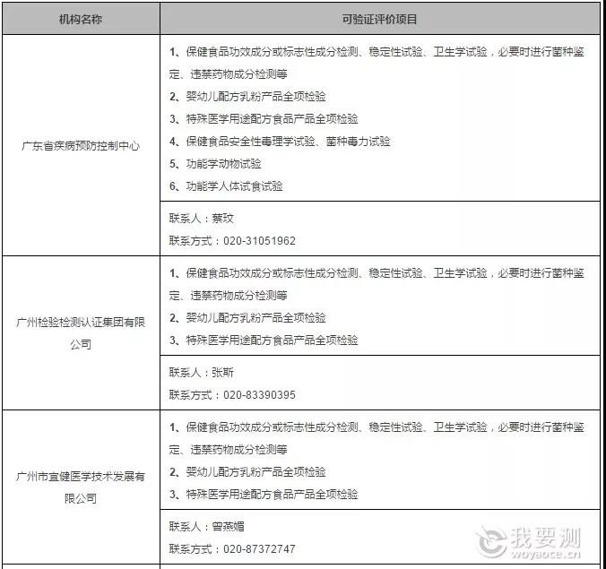
CFDA备案
特殊食品,指保健食品、婴幼儿配方食品、特殊医学用途配方食品等具有特定用途的食品。
产品检验,包括保健食品功效成分或标志性成分检测、稳定性试验、卫生学试验,必要时进行菌种鉴定、兴奋剂检测、违禁药物成分检测等,婴幼儿配方乳粉产品全项检验和特殊医学用途配方食品产品全项检验。
安全与功能验证,包括保健食品安全性毒理学试验、菌种毒力试验等和功能学动物试验、功能学人体试食试验等。
临床试验,指特殊医学用途配方食品临床试验。










